Docker、Containerd 与 CRI 深入解析
docker-containerd-cri-deep-dive
Overview


个人总结下.
- containerd本质就是 runc + image 下载/解压
- docker本质就是 containerd + image 构建
Docker was focused on end-user and developer use cases,
whereas containerd is focused on operational use cases, such as running containers on servers.
Tasks such as building container images are left to other tools.
- 而根据CRI的接口定义, 也不包含镜像的构建:
- containerd就是CRI的一个实现.
- cri-o 也是CRI的一个实现.
- 但目前主流的都是 containerd
API
CRI API
CRI的API定义: cri-api/pkg/apis/runtime/v1/api.proto· kubernetes/cri-api
PodSandbox API
service RuntimeService {
rpc RunPodSandbox(RunPodSandboxRequest) returns (RunPodSandboxResponse) {}
rpc StopPodSandbox(StopPodSandboxRequest) returns (StopPodSandboxResponse) {}
rpc RemovePodSandbox(RemovePodSandboxRequest) returns (RemovePodSandboxResponse) {}
rpc PodSandboxStatus(PodSandboxStatusRequest) returns (PodSandboxStatusResponse) {}
rpc ListPodSandbox(ListPodSandboxRequest) returns (ListPodSandboxResponse) {}
}
sandboxConfig里的重要信息:
type PodSandboxConfig struct {
Metadata *PodSandboxMetadata `protobuf:"bytes,1,opt,name=metadata,proto3" json:"metadata,omitempty"`
Hostname string `protobuf:"bytes,2,opt,name=hostname,proto3" json:"hostname,omitempty"`
LogDirectory string `protobuf:"bytes,3,opt,name=log_directory,json=logDirectory,proto3" json:"log_directory,omitempty"`
DnsConfig *DNSConfig `protobuf:"bytes,4,opt,name=dns_config,json=dnsConfig,proto3" json:"dns_config,omitempty"`
PortMappings []*PortMapping `protobuf:"bytes,5,rep,name=port_mappings,json=portMappings,proto3" json:"port_mappings,omitempty"`
Linux *LinuxPodSandboxConfig `protobuf:"bytes,8,opt,name=linux,proto3" json:"linux,omitempty"`
}
type PodSandboxMetadata struct {
Name string `protobuf:"bytes,1,opt,name=name,proto3" json:"name,omitempty"`
Uid string `protobuf:"bytes,2,opt,name=uid,proto3" json:"uid,omitempty"`
Namespace string `protobuf:"bytes,3,opt,name=namespace,proto3" json:"namespace,omitempty"`
}
type LinuxPodSandboxConfig struct {
CgroupParent string `protobuf:"bytes,1,opt,name=cgroup_parent,json=cgroupParent,proto3" json:"cgroup_parent,omitempty"`
Overhead *LinuxContainerResources `protobuf:"bytes,4,opt,name=overhead,proto3" json:"overhead,omitempty"`
Resources *LinuxContainerResources `protobuf:"bytes,5,opt,name=resources,proto3" json:"resources,omitempty"`
}
type LinuxContainerResources struct {
CpuPeriod int64 `protobuf:"varint,1,opt,name=cpu_period,json=cpuPeriod,proto3" json:"cpu_period,omitempty"`
CpuQuota int64 `protobuf:"varint,2,opt,name=cpu_quota,json=cpuQuota,proto3" json:"cpu_quota,omitempty"`
CpuShares int64 `protobuf:"varint,3,opt,name=cpu_shares,json=cpuShares,proto3" json:"cpu_shares,omitempty"`
MemoryLimitInBytes int64 `protobuf:"varint,4,opt,name=memory_limit_in_bytes,json=memoryLimitInBytes,proto3" json:"memory_limit_in_bytes,omitempty"`
OomScoreAdj int64 `protobuf:"varint,5,opt,name=oom_score_adj,json=oomScoreAdj,proto3" json:"oom_score_adj,omitempty"`
CpusetCpus string `protobuf:"bytes,6,opt,name=cpuset_cpus,json=cpusetCpus,proto3" json:"cpuset_cpus,omitempty"`
CpusetMems string `protobuf:"bytes,7,opt,name=cpuset_mems,json=cpusetMems,proto3" json:"cpuset_mems,omitempty"`
...
}
message RunPodSandboxResponse {
// ID of the PodSandbox to run.
string pod_sandbox_id = 1;
}
Container API
service RuntimeService {
// CreateContainer creates a new container in specified PodSandbox
rpc CreateContainer(CreateContainerRequest) returns (CreateContainerResponse) {}
// StartContainer starts the container.
rpc StartContainer(StartContainerRequest) returns (StartContainerResponse) {}
// StopContainer stops a running container with a grace period (i.e., timeout).
// This call is idempotent, and must not return an error if the container has
// already been stopped.
// The runtime must forcibly kill the container after the grace period is
// reached.
rpc StopContainer(StopContainerRequest) returns (StopContainerResponse) {}
// RemoveContainer removes the container. If the container is running, the
// container must be forcibly removed.
// This call is idempotent, and must not return an error if the container has
// already been removed.
rpc RemoveContainer(RemoveContainerRequest) returns (RemoveContainerResponse) {}
// ListContainers lists all containers by filters.
rpc ListContainers(ListContainersRequest) returns (ListContainersResponse) {}
// ContainerStatus returns status of the container. If the container is not
// present, returns an error.
rpc ContainerStatus(ContainerStatusRequest) returns (ContainerStatusResponse) {}
// UpdateContainerResources updates ContainerConfig of the container synchronously.
// If runtime fails to transactionally update the requested resources, an error is returned.
rpc UpdateContainerResources(UpdateContainerResourcesRequest) returns (UpdateContainerResourcesResponse) {}
// ReopenContainerLog asks runtime to reopen the stdout/stderr log file
// for the container. This is often called after the log file has been
// rotated. If the container is not running, container runtime can choose
// to either create a new log file and return nil, or return an error.
// Once it returns error, new container log file MUST NOT be created.
rpc ReopenContainerLog(ReopenContainerLogRequest) returns (ReopenContainerLogResponse) {}
}
Image API
// ImageService defines the public APIs for managing images.
service ImageService {
// ListImages lists existing images.
rpc ListImages(ListImagesRequest) returns (ListImagesResponse) {}
// ImageStatus returns the status of the image. If the image is not
// present, returns a response with ImageStatusResponse.Image set to
// nil.
rpc ImageStatus(ImageStatusRequest) returns (ImageStatusResponse) {}
// PullImage pulls an image with authentication config.
rpc PullImage(PullImageRequest) returns (PullImageResponse) {}
// RemoveImage removes the image.
// This call is idempotent, and must not return an error if the image has
// already been removed.
rpc RemoveImage(RemoveImageRequest) returns (RemoveImageResponse) {}
// ImageFSInfo returns information of the filesystem that is used to store images.
rpc ImageFsInfo(ImageFsInfoRequest) returns (ImageFsInfoResponse) {}
}
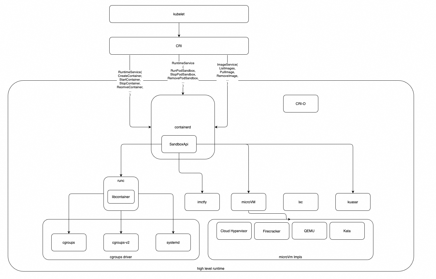
CRI-API如何编排? 在哪里编排?
- 上边几个API如何编排? 样例如下:
// 第一步: 先拉取镜像
ImageService.PullImage({image: "image1"})
ImageService.PullImage({image: "image2"})
// 第二步: 创建sandbox/pod
podID = RuntimeService.RunPodSandbox({name: "mypod"})
// 第三步: 在sandbox里创建container
id1 = RuntimeService.CreateContainer({
pod: podID,
name: "container1",
image: "image1",
})
id2 = RuntimeService.CreateContainer({
pod: podID,
name: "container2",
image: "image2",
})
// 第四步: 启动容器
RuntimeService.StartContainer({id: id1})
RuntimeService.StartContainer({id: id2})
- 实际是在kubelet里进行编排, 代码如下:
- 当然自己也可以使用 crictl 来手动编排, 创建个自己的容器, 参见: cri-containerd-cli
Containerd API
即containerd提供的一系列API, 用于底层runtime来实现. containerd会通过调用这些API, 来完成一系列操作.
// TODO: 感觉与CRI API基本一致, 为啥还要单独定义呢?
Sandbox API
设计参见:
// sandboxer必须实现 SandboxServer, 以grpc形式提供出来.
type SandboxServer interface {
// CreateSandbox will be called right after sandbox shim instance launched.
// It is a good place to initialize sandbox environment.
CreateSandbox(context.Context, *CreateSandboxRequest) (*CreateSandboxResponse, error)
// StartSandbox will start a previously created sandbox.
StartSandbox(context.Context, *StartSandboxRequest) (*StartSandboxResponse, error)
// Platform queries the platform the sandbox is going to run containers on.
// containerd will use this to generate a proper OCI spec.
Platform(context.Context, *PlatformRequest) (*PlatformResponse, error)
// StopSandbox will stop existing sandbox instance
StopSandbox(context.Context, *StopSandboxRequest) (*StopSandboxResponse, error)
// WaitSandbox blocks until sandbox exits.
WaitSandbox(context.Context, *WaitSandboxRequest) (*WaitSandboxResponse, error)
// SandboxStatus will return current status of the running sandbox instance
SandboxStatus(context.Context, *SandboxStatusRequest) (*SandboxStatusResponse, error)
// PingSandbox is a lightweight API call to check whether sandbox alive.
PingSandbox(context.Context, *PingRequest) (*PingResponse, error)
// ShutdownSandbox must shutdown shim instance.
ShutdownSandbox(context.Context, *ShutdownSandboxRequest) (*ShutdownSandboxResponse, error)
// SandboxMetrics retrieves metrics about a sandbox instance.
SandboxMetrics(context.Context, *SandboxMetricsRequest) (*SandboxMetricsResponse, error)
mustEmbedUnimplementedSandboxServer()
}
Containers API
service Containers {
rpc Get(GetContainerRequest) returns (GetContainerResponse);
rpc List(ListContainersRequest) returns (ListContainersResponse);
rpc ListStream(ListContainersRequest) returns (stream ListContainerMessage);
rpc Create(CreateContainerRequest) returns (CreateContainerResponse);
rpc Update(UpdateContainerRequest) returns (UpdateContainerResponse);
rpc Delete(DeleteContainerRequest) returns (google.protobuf.Empty);
}
message Container {
// ID is the user-specified identifier.
//
// This field may not be updated.
string id = 1;
// Labels provides an area to include arbitrary data on containers.
//
// The combined size of a key/value pair cannot exceed 4096 bytes.
//
// Note that to add a new value to this field, read the existing set and
// include the entire result in the update call.
map<string, string> labels = 2;
// Image contains the reference of the image used to build the
// specification and snapshots for running this container.
//
// If this field is updated, the spec and rootfs needed to updated, as well.
string image = 3;
message Runtime {
// Name is the name of the runtime.
string name = 1;
// Options specify additional runtime initialization options.
google.protobuf.Any options = 2;
}
// Runtime specifies which runtime to use for executing this container.
Runtime runtime = 4;
// Spec to be used when creating the container. This is runtime specific.
google.protobuf.Any spec = 5;
// Snapshotter specifies the snapshotter name used for rootfs
string snapshotter = 6;
// SnapshotKey specifies the snapshot key to use for the container's root
// filesystem. When starting a task from this container, a caller should
// look up the mounts from the snapshot service and include those on the
// task create request.
//
// Snapshots referenced in this field will not be garbage collected.
//
// This field is set to empty when the rootfs is not a snapshot.
//
// This field may be updated.
string snapshot_key = 7;
// CreatedAt is the time the container was first created.
google.protobuf.Timestamp created_at = 8;
// UpdatedAt is the last time the container was mutated.
google.protobuf.Timestamp updated_at = 9;
// Extensions allow clients to provide zero or more blobs that are directly
// associated with the container. One may provide protobuf, json, or other
// encoding formats. The primary use of this is to further decorate the
// container object with fields that may be specific to a client integration.
//
// The key portion of this map should identify a "name" for the extension
// that should be unique against other extensions. When updating extension
// data, one should only update the specified extension using field paths
// to select a specific map key.
map<string, google.protobuf.Any> extensions = 10;
// Sandbox ID this container belongs to.
string sandbox = 11;
}
Image API
service Images {
// Get returns an image by name.
rpc Get(GetImageRequest) returns (GetImageResponse);
// List returns a list of all images known to containerd.
rpc List(ListImagesRequest) returns (ListImagesResponse);
// Create an image record in the metadata store.
//
// The name of the image must be unique.
rpc Create(CreateImageRequest) returns (CreateImageResponse);
// Update assigns the name to a given target image based on the provided
// image.
rpc Update(UpdateImageRequest) returns (UpdateImageResponse);
// Delete deletes the image by name.
rpc Delete(DeleteImageRequest) returns (google.protobuf.Empty);
}
message Image {
// Name provides a unique name for the image.
//
// Containerd treats this as the primary identifier.
string name = 1;
// Labels provides free form labels for the image. These are runtime only
// and do not get inherited into the package image in any way.
//
// Labels may be updated using the field mask.
// The combined size of a key/value pair cannot exceed 4096 bytes.
map<string, string> labels = 2;
}
Snapshot API
// Snapshot service manages snapshots
service Snapshots {
rpc Prepare(PrepareSnapshotRequest) returns (PrepareSnapshotResponse);
rpc View(ViewSnapshotRequest) returns (ViewSnapshotResponse);
rpc Mounts(MountsRequest) returns (MountsResponse);
rpc Commit(CommitSnapshotRequest) returns (google.protobuf.Empty);
rpc Remove(RemoveSnapshotRequest) returns (google.protobuf.Empty);
rpc Stat(StatSnapshotRequest) returns (StatSnapshotResponse);
rpc Update(UpdateSnapshotRequest) returns (UpdateSnapshotResponse);
rpc List(ListSnapshotsRequest) returns (stream ListSnapshotsResponse);
rpc Usage(UsageRequest) returns (UsageResponse);
rpc Cleanup(CleanupRequest) returns (google.protobuf.Empty);
}
message PrepareSnapshotRequest {
string snapshotter = 1;
string key = 2;
string parent = 3;
// Labels are arbitrary data on snapshots.
//
// The combined size of a key/value pair cannot exceed 4096 bytes.
map<string, string> labels = 4;
}
Task API
service Tasks {
// Create a task.
rpc Create(CreateTaskRequest) returns (CreateTaskResponse);
// Start a process.
rpc Start(StartRequest) returns (StartResponse);
// Delete a task and on disk state.
rpc Delete(DeleteTaskRequest) returns (DeleteResponse);
rpc DeleteProcess(DeleteProcessRequest) returns (DeleteResponse);
rpc Get(GetRequest) returns (GetResponse);
rpc List(ListTasksRequest) returns (ListTasksResponse);
// Kill a task or process.
rpc Kill(KillRequest) returns (google.protobuf.Empty);
rpc Exec(ExecProcessRequest) returns (google.protobuf.Empty);
rpc ResizePty(ResizePtyRequest) returns (google.protobuf.Empty);
rpc CloseIO(CloseIORequest) returns (google.protobuf.Empty);
rpc Pause(PauseTaskRequest) returns (google.protobuf.Empty);
rpc Resume(ResumeTaskRequest) returns (google.protobuf.Empty);
rpc ListPids(ListPidsRequest) returns (ListPidsResponse);
rpc Checkpoint(CheckpointTaskRequest) returns (CheckpointTaskResponse);
rpc Update(UpdateTaskRequest) returns (google.protobuf.Empty);
rpc Metrics(MetricsRequest) returns (MetricsResponse);
rpc Wait(WaitRequest) returns (WaitResponse);
}
message CreateTaskRequest {
string container_id = 1;
// RootFS provides the pre-chroot mounts to perform in the shim before
// executing the container task.
//
// These are for mounts that cannot be performed in the user namespace.
// Typically, these mounts should be resolved from snapshots specified on
// the container object.
repeated containerd.types.Mount rootfs = 3;
string stdin = 4;
string stdout = 5;
string stderr = 6;
bool terminal = 7;
containerd.types.Descriptor checkpoint = 8;
google.protobuf.Any options = 9;
string runtime_path = 10;
}
OCI API
OCI runtime spec: runtime-spec/runtime.md at main · opencontainers/runtime-spec
总体交互流程

详细
containerd如何实现CRI接口?
→ 客户端可以这样调用, 初始化client, 然后底层是通过grpc调用 RunPodSandbox 请求
// RunPodSandbox creates and starts a pod-level sandbox. Runtimes should ensure
// the sandbox is in ready state.
func (r *RuntimeService) RunPodSandbox(config *runtimeapi.PodSandboxConfig, runtimeHandler string, opts ...grpc.CallOption) (string, error) {
// Use 2 times longer timeout for sandbox operation (4 mins by default)
// TODO: Make the pod sandbox timeout configurable.
timeout := r.timeout * 2
klog.V(10).Infof("[RuntimeService] RunPodSandbox (config=%v, runtimeHandler=%v, timeout=%v)", config, runtimeHandler, timeout)
ctx, cancel := getContextWithTimeout(timeout)
defer cancel()
resp, err := r.runtimeClient.RunPodSandbox(ctx, &runtimeapi.RunPodSandboxRequest{
Config: config,
RuntimeHandler: runtimeHandler,
}, opts...)
if err != nil {
klog.Errorf("RunPodSandbox from runtime service failed: %v", err)
return "", err
}
if resp.PodSandboxId == "" {
errorMessage := fmt.Sprintf("PodSandboxId is not set for sandbox %q", config.GetMetadata())
klog.Errorf("RunPodSandbox failed: %s", errorMessage)
return "", errors.New(errorMessage)
}
klog.V(10).Infof("[RuntimeService] RunPodSandbox Response (PodSandboxId=%v)", resp.PodSandboxId)
return resp.PodSandboxId, nil
}
→ 服务端这样实现, 统一入口是: instrumented_service.go
containerd如何实现CRI
func (in *instrumentedService) RunPodSandbox(ctx context.Context, r *runtime.RunPodSandboxRequest) (res *runtime.RunPodSandboxResponse, err error) {
if err := in.checkInitialized(); err != nil {
return nil, err
}
log.G(ctx).Infof("RunPodSandbox for %+v", r.GetConfig().GetMetadata())
defer func() {
if err != nil {
log.G(ctx).WithError(err).Errorf("RunPodSandbox for %+v failed, error", r.GetConfig().GetMetadata())
} else {
log.G(ctx).Infof("RunPodSandbox for %+v returns sandbox id %q", r.GetConfig().GetMetadata(), res.GetPodSandboxId())
}
}()
res, err = in.c.RunPodSandbox(ctrdutil.WithNamespace(ctx), r)
return res, errdefs.ToGRPC(err)
}
Refs
- The differences between Docker, containerd, CRI-O and runc - Tutorial Works
- Container Runtimes Part 4: Kubernetes Container Runtimes & CRI


